设为首页
|
收藏本站
首 页
中心简介
新闻公告
认证服务
审核园地
客户服务
资料下载
联系我们
1
2
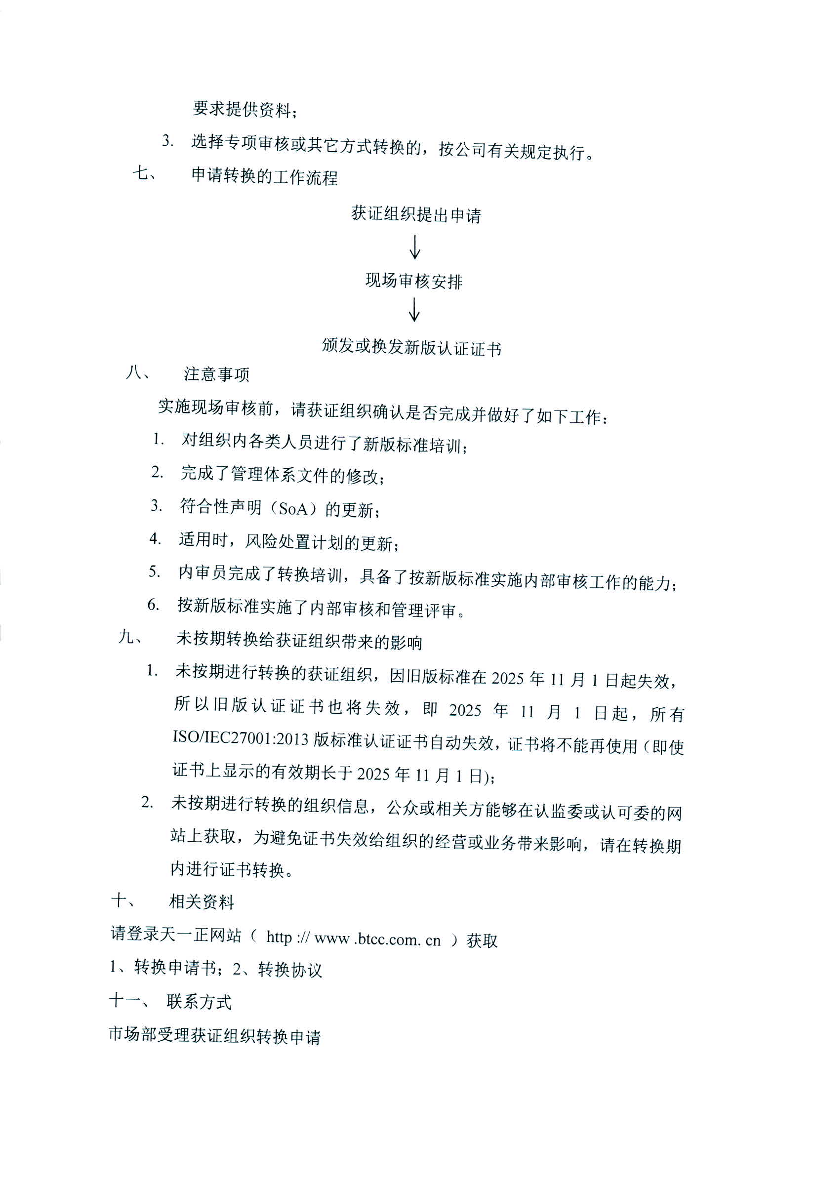
转换工作要求、通报
获证组织须知
年度内审员培训计划
内审员培训通知
转换工作要求、通报
部分客户展示
网站首页
»
客户服务
»
转换工作要求、通报
关于ISO/IEC27001:2022认证标准换版工作的通知
发表时间:2023年03月01日