设为首页
|
收藏本站
首 页
中心简介
新闻公告
认证服务
审核园地
客户服务
资料下载
联系我们
1
2
中心新闻
行业动态
中心新闻
通知公告
网站首页
»
新闻公告
»
中心新闻
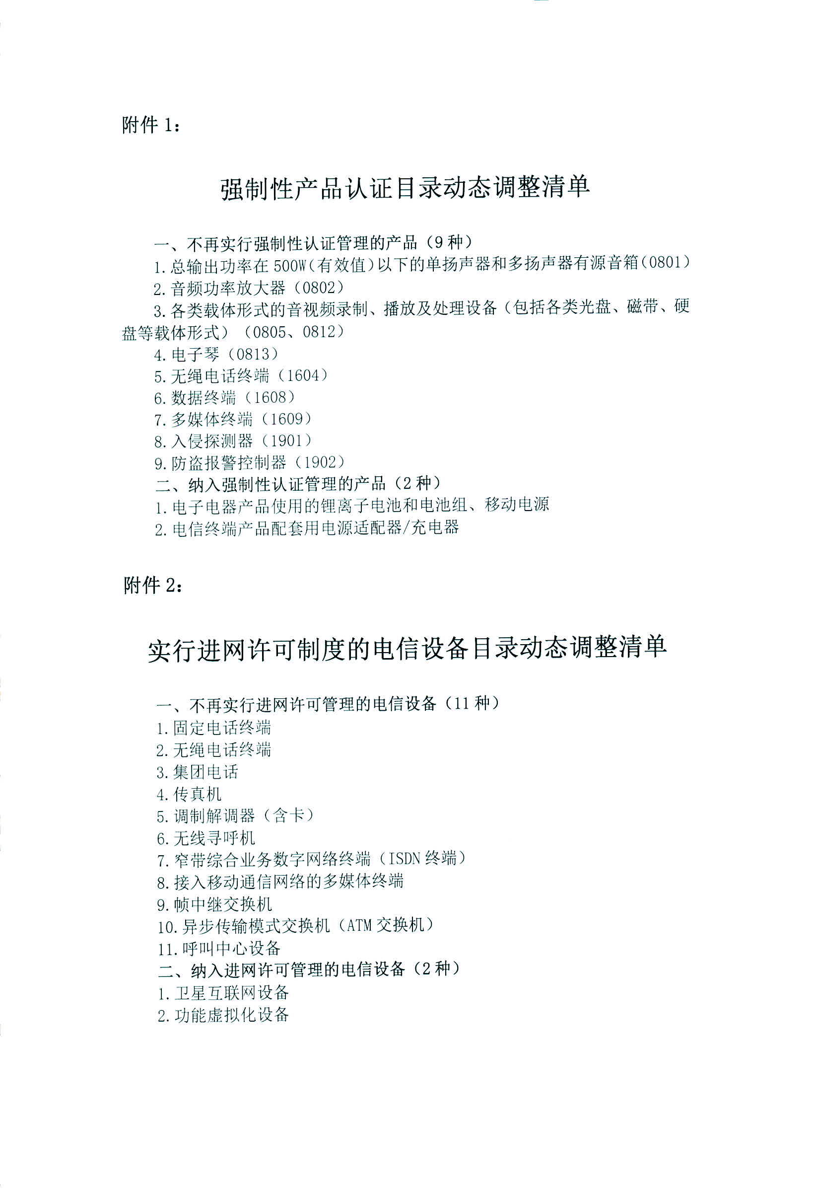
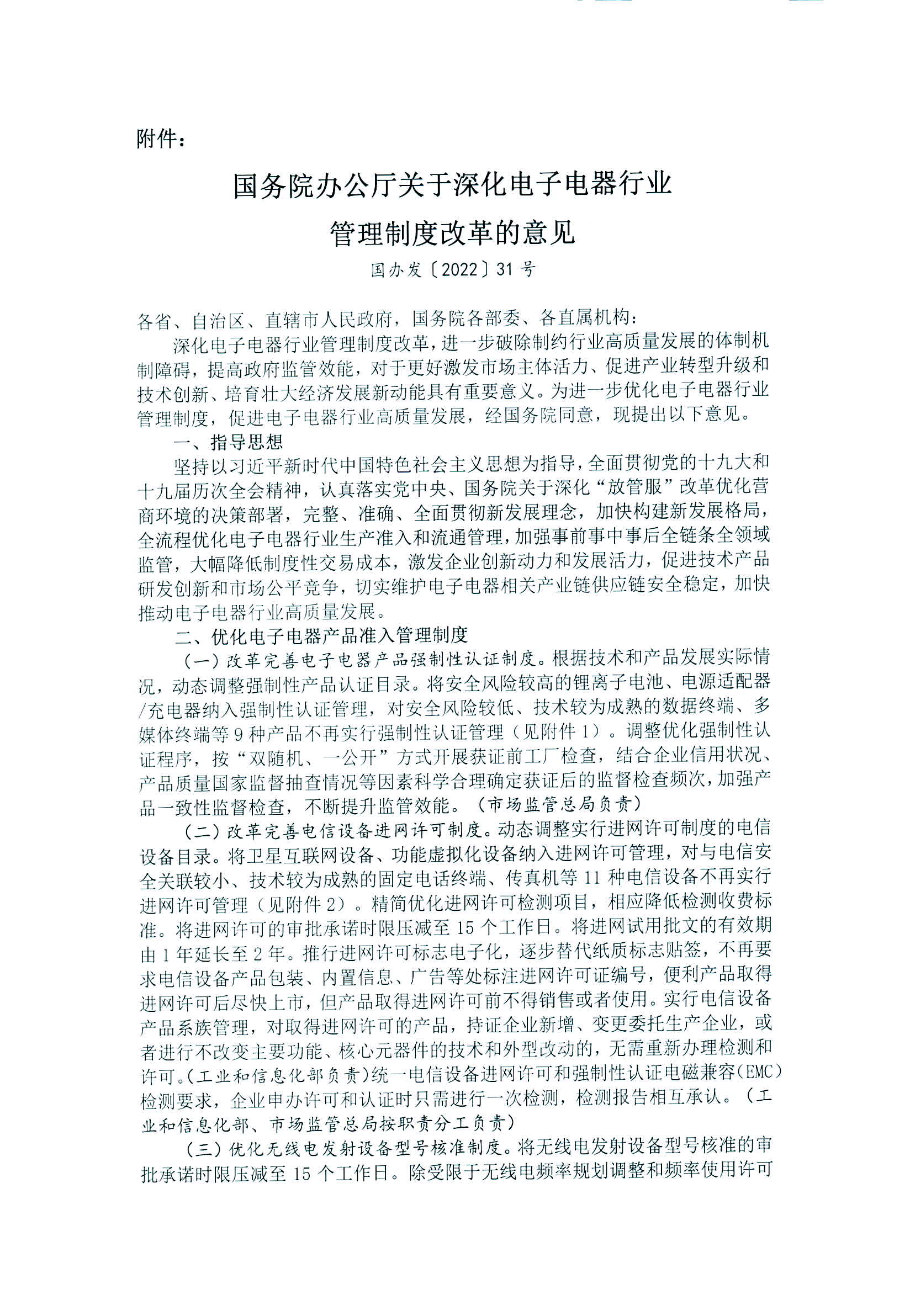
中心Z字(2022)38号关于转发《国务院办公厅关于深化电子电器行业管理制度改革的意见》的通知
发表时间:2022年10月11日